高素质高效率的“一站式殡葬行业”服务
让您省心、放心、是我们的服务宗旨
服务热线: 400-000-1116
官方直营
24小时服务
送货上门
免费咨询
安庆殡葬服务【殡葬用品|丧葬服务】白事服务流程-殡葬礼仪服务公司-安庆*殡仪*服务
发布日期:2022-02-16 访问数量:188

安庆殡葬服务【殡葬用品|丧葬服务】白事服务流程-殡葬礼仪服务公司-安庆*殡仪*服务

殡葬服务.png

安庆是东周时期古皖国所在地,安徽省简称“皖”即由此而来。南宋绍兴十七年(1147)改舒州德庆军为舒州安庆军,“安庆”自此得名。安庆城始建于南宋嘉定十年(1217年),已有近800年的历史。东晋诗人郭璞曾称“此地宜城”,故安庆又别名“宜城”。 [1] 

建置沿革

人类在安庆这块土地上生活繁衍的历史,至少可以上溯到旧石器时代。1992年在潜山市彭岭出土的157件由古人类打制的石锥、砍砸器等,距今已有10万年历史。而以潜山市“薛家岗文化”类型为代表的20多处新石器时代遗址,集中分布于市境各县(市)区,说明在5000—7000年前,市境已成为具有地方特色的人类聚居地。
市境春秋时为皖、桐、宗、舒等国之域,后属楚、吴。

果我们不指定 x 轴上的点,则 x 会根据 y 的值来设置为 0, 1, 2, 3..N-1

实例

import matplotlib.pyplot as plt
import numpy as np

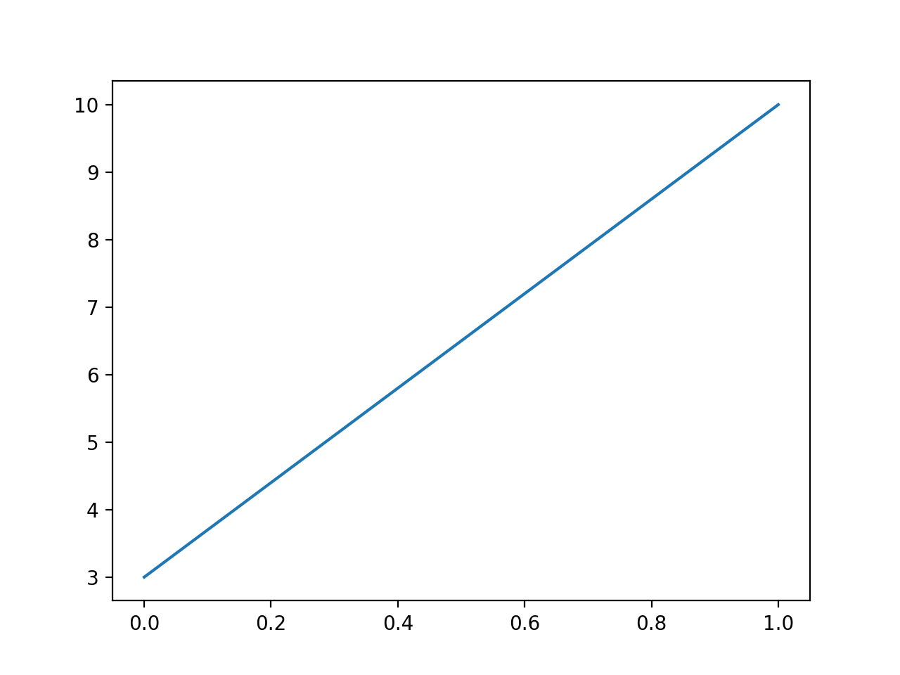
ypoints = np.array([3, 10])

plt.plot(ypoints)
plt.show()

以上代码输出结果为:

从上图可以看出 x 的值默认设置为 [0, 1]

再看一个有更多值的实例:

实例

import matplotlib.pyplot as plt
import numpy as np

ypoints = np.array([3, 8, 1, 10, 5, 7])

plt.plot(ypoints)
plt.show()

以上代码输出结果为:

从上图可以看出 x 的值默认设置为 [0, 1, 2, 3, 4, 5]

以下实例我们绘制一个正弦和余弦图,在 plt.plot() 参数中包含两对 x,y 值,第一对是 x,y,这对应于正弦函数,第二对是 x,z,这对应于余弦函数。

实例

import matplotlib.pyplot as plt
import numpy as np

= np.arange(0,4*np.pi,0.1)   # start,stop,step
= np.sin(x)
= np.cos(x)
plt.plot(x,y,x,z)
plt.show()

以上代码输出结果为:


安庆殡葬服务殡葬用品|丧葬服务】白事服务流程-殡葬礼仪服务公司-安庆*殡仪*服务

相关文章
“尊敬生命,以人为本”本公司拥有一支年轻化,专业化,知识化,高水平的优秀服务团队。业务范围覆盖:从各档次寿衣骨灰盒及各种殡葬用品的批发零售到遗体穿衣整容,灵车长短途接运,墓地优化推荐,殡仪起灵,安葬服务等一系列全程一站式服务体系,全力打造一个市民首肯接纳的全新殡葬服务机构。
热门标签
官方公众号
24小时服务热线:400-000-1116